Loi normale
Aller à la navigation
Aller à la recherche
| Syn. : Loi de Gauss ; distribution normale. | Angl. : Normal distribution ; Gaussian distribution ; normal curve. |
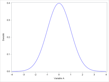
Loi de probabilité, également appelée loi de Gauss. Elle comporte deux paramètres : µ (mu, la moyenne) et σ (sigma, l’écart type.
La distribution normale est symétrique et mésocurtique.
La normalité de la distribution des valeurs des variables est un postulat de nombreuses techniques d’analyses statistiques.
Formule
La formule de la loi normale permet de calculer, pour une valeur, une moyenne et un écart type donnés, la densité de la fonction. Pour en simplifier l’utilisation, les valeurs de densité de la loi normale centrée réduite et les probabilités qui leur sont associées ont été tabulées.
Illustration
SAS
data exemple1;
do A=-4 to 4 by 0.01;
pi=constant("pi");
e=constant("e");
M=0;
s=1;
B=1/(s*sqrt(2*pi))*e**((-1/2)*((A-M)/s)**2);
*/ Fonction de la loi normale (M=0, s=1) /*;
output;
end;
run;
proc sgplot data=exemple1 noautolegend;
series x=A y=B / lineattrs=(color=blue) markerattrs=(color=white);
xaxis values=(-4 to 4 by 1) label="Variable A";
yaxis label="Densité";
|
data exemple2;
do i=1 to 100000;
A=0+1*rannor(2017);
*/ Distribution normale aléatoire (M=0, s=1) /*;
output;
end;
run;
proc sgplot data=exemple2;
histogram A / scale=count binwidth=0.25;
xaxis label="Variable A";
|

